About Us
About
About Khyber
The company, which was established in 2023, undertakes the excavation of goods to all Gulf Cooperation Council (GCC) countries and caters to heavy equipment requirements inside Qatar. The company also offers many allied services to its customers.
Transport time is the shortest in the market when customers use Khyber International Construction WLL. services. This is made possible by maintaining a highly motivated and professionally trained team of drivers and operators. There is no time lost unnecessarily between the loading and the offloding process. Hence Khyber International Construction WLL. saves on the time for customer. The drivers are focussed on providing a well committed and professional service.
We are glad to introduce our company as one of the main suppliers of earth moving equipment in different companies.
Khyber International Construction WLL. has been dealing with heavy equipment and has performed a wide variety of projects throughout the country.
Mission
vision
To be the leading provider of excavation and transportation solutions in the GCC, recognized for our innovation, excellence, and dedication to customer satisfaction. We aspire to set industry standards through continuous improvement, strategic growth, and a steadfast commitment to operational excellence.
Organization
Best Services
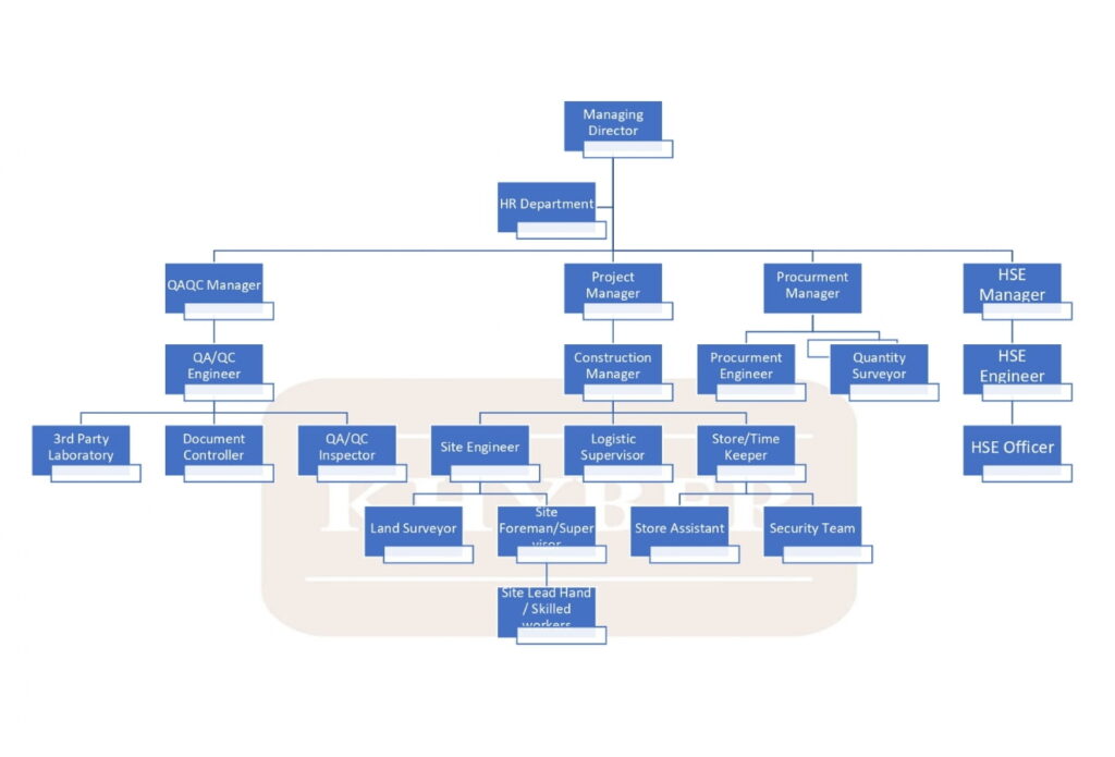
Organizational Chart
Process
Our Process
Service Process
The project execution is monitored by an experienced team of engineers and
the progress is maintained with the highest level of quality and specification standards.

Consultation
Understanding your project needs through personalized consultation to tailor the best solutions.

Planning
Crafting detailed plans and strategies to ensure efficient and successful project completion.

Approvals
Securing all necessary permits and approvals to ensure a smooth and compliant project execution.

Execution
Implementing the project with precision, expertise, and a commitment to quality.
Let's Connect With Us
Do You Have Any Questions?
Ready to start your project or have questions? Contact us now for a free consultation and discover how our expert team can bring your vision to life.